欢迎访问陕西渭华干部学院官网!
首页
院校概况
新闻中心
教育培训
科研成果
师资队伍
学员天地
学习园地
首页
/
教育培训
/
课程安排
/
正文
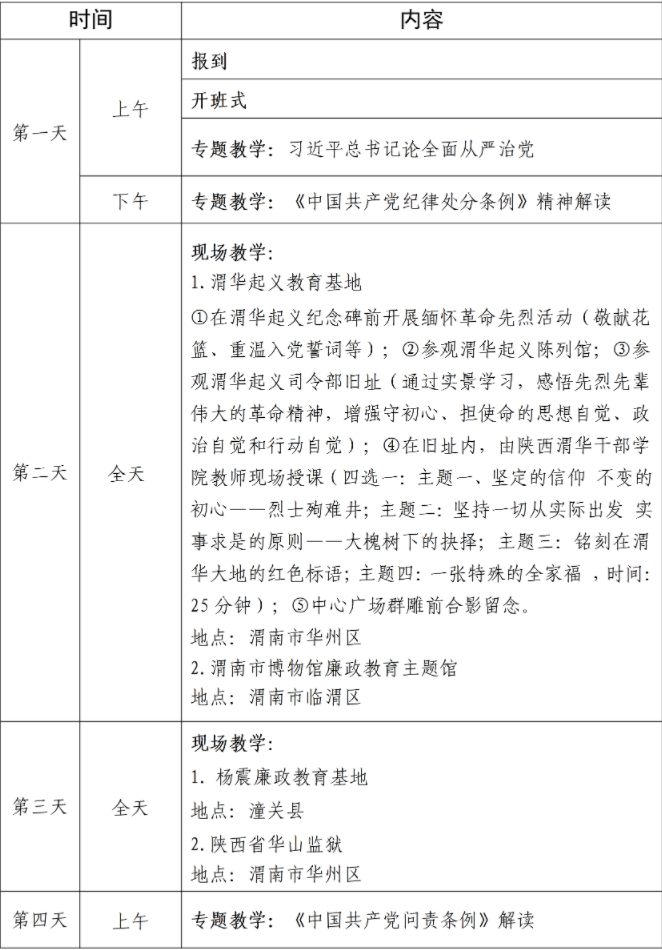
党纪学习教育专题培训班教学计划(10天)
来源:陕西渭华干部学院
发布时间:2024-04-25 11:01
浏览次数:
打印
保存
字体:
大
中
小
陕西渭华干部学院
“深入开展党纪学习教育 做忠诚干净担当好干部”
专题培训班教学计划(10天)
备注:
教学内容可根据实际情况进行调整
网络编辑:陕西渭华干部学院
分享:
扫一扫在手机查看当前页